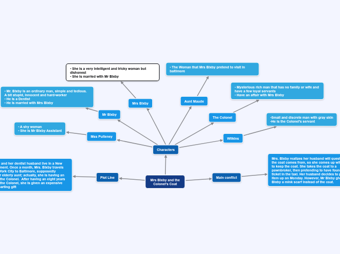
Mrs Bixby And The Colonel's Coat Character Analysis
It is the story of an adult character Mrs. In the denouement Mrs.

Alfred Hitchcock Presents Mrs Bixby And The Colonel S Coat Tv Episode 1960 Imdb
This story was written in a matter-of-fact style by means of the third person narration.

Mrs bixby and the colonel's coat character analysis. I am going to analyse the story entitled Mrs. The Best of Roald Dahl - Mrs. Mrs Bixby was a big vigorous woman with a wet mouth.
This story becomes the most famous story of all because it is not like the other stories told by overworking men. Bixby again due to personal reasons and he ordered his servant to give Mrs. Bixby and the Colonels coat.
Bixby saw her mink coat put on her husbands assistant. Bixby is like other common stories about a dishonest wife in the beginning of the story the difference is. Analysis of the short story titled Mrs.
It was written by the British writer whose name is Roald Dahl. Although the story of Mrs. The most famous of these stories is Mrs.
Bixby and the Colonels Coat is about a hard-working dentist and his two-faced wife. B realizes her husband will question where the coat comes from so she comes up with a plan to keep the coat. She has gotten a taste of her own medicine This is the major theme of the story.
Bixby and the Colonel coat written by British author Roald Dahl. Bixby and the Colonels Coat. Bixby and the Colonels CoatMrs.
Bixby and her husband a dentist live in a flat. Bixby travels to Balti. The story is called Mrs Bixby and the Colonels Coat and it goes something like this.
It was written by the American writer whose name is Roald Dahl. Bixby a wonderful mink coat as their parting gift. The colonel couldnt see Mrs.
Bixby lived in a small apartment in New York City. Once a month for years eight years she went by Mrs Bixby would get on the train at Pennsylvania Station and travel to. A married woman receives a glamorous.
Her husband Mr Bixby was a dentist but what he didnt know was that in Baltimore his wife visited a gentleman known as the Colonel. Bixby and the Colonels coat. Bixby who is supposedly visiting her mother meanwhile she is having an affair with the Colonel.
Bixby and the Colonels Coat General analysis of the story entitled MrsBixby and the Colonels coat I am going to analyse the story entitled MrsBixby and the Colonels coat. Bixby was a woman who was full of life. Bixby went to receive the coat from her husband she found out that the item her husband held.
The excerpt that I have chose for this assignment is taken from a short story entitled Mrs Bixby and the Colonels Coat by the famous writer named Roald Dahl. Characteristics of the characters of the story their characters external conflicts. The Story Of Mrs Bixby By Dahl English Literature Essay.
As broadcast on volunteer Radio 4RPH Brisbane where we believe that the print handicapped are entitled to enjoy the same easy access to literature and music. The Genesis and Catastrophe. Literary Analysis Of Mrs Bixby And The Colonels Coat.
Bixby and the Colonels coat I am going to analyse the story entitled Mrs. Alfred Hitchcock Presents 1960 Season 6e1 - Mrs. B after having an eight years affair with the Colonel is given an expensive coat as a parting gift.
Her husband went to retrieve the item with 50 dollars not knowing it was a plan. It was written by the American writer whose name is Roald Dahl. Basically the short story tells a story on how Mrs Bixby tries to sneak in the mink coat that she.
Techniques such as characterisation language and narrative point of view are used throughout the short story Mrs. Dahl introduces the story by commenting on the cruel practice of American woman been grotesque murderous and immoral. Once a month she would get on a train and.
The Colonels coat in the story Mrs Bixby and the Colonels Coat becomes a symbol of hypocrisy that a husband and a wife live in. She takes the coat to a pawnbroker then pretending to have found the ticket in the taxi. B realizes her husband will question where the coat comes from so she comes up with a plan to keep the coat.
Bixby and the Colonels Coatis a story by Roald Dahl which first appeared in the 1959 issue of NuggetIt was also part of the Kiss Kiss colleciton and the later Tales of the Unexpected collection. Roald Dahl born in Wales to Norwegian parents he served in the Royal Air Force-0 during World War II-1 in which he became a. This is a typical disloyal and its consequences in relationships between wife and husband.
Bixby and the Colonels Coat one of the story that hardworking American men share in the clubs. The plot is well-constructed and skilfully developed. General analysis of the story entitled Mrs.
The defining of the theme of this story doesnt require much effort. This story was written in a matter-of. Bixby and the Colonels Coat which is about a hard-working dentist and his duplicitous wife.
General Analysis of Mrs. The plot The characters Vocabulary Mrs Bixby was a big active woman who travelled once a month to Baltimore to visit her aunt Maude. Genre of the work especially the construction of the plot.
The story is Dahls variation on a popular anecdote dating back at least to 1939. Mr Bixby was a dentist who made an average income. Analyse the language and stylistic devices used by the author paying attention to.
Bixby and the Colonels CoatTwice a month Mrs. Bixby was a dentist who earned an average amount of money. The story of Mrs.
B after having an eight years affair with the Colonel is given an expensive coat as a parting gift. Bixby leaves home once a month ostensibly to visit her aunt in Baltimore but really she spends the time with her lover the Colonel. Bixby and the Colonels Coat.
The wife tries to hide her love affair by hiding the coat and her husbands love affair is revealed through the coat. BIXBY AND THE COLONELS COAT Roald Dahl Mr. With Mrs Bixby and the Colonels Coat Dahl tells a story within a story.
Bixby and the Colonels Coat is a short story by Roald Dahl that first appeared in the 1959 issue of Nugget. She takes the coat to a pawnbroker then pretending to have found the ticket in the taxi. Mr and Mrs Bixby lived in a smallish apartment somewhere in New York City.
Bixby has been deceived and betrayed by her husband just as she is trying to deceive and betray him. Mrs Bixby says that she feels a sort of eternal patient someone who dwelt in the waiting room. It creates a peak of growing tension of action.
Bixby leaves home once a month apparently to visit her aunt. Bixby and the Colonels Coat and Royal Jelly Summary Analysis Roald Dahl This Study Guide consists of approximately 46 pages of chapter summaries quotes character analysis themes and more - everything you need to sharpen your knowledge of The Best of Roald Dahl.
![]()
Roald Dahl 1 Pdf Roald Dahl The Collected Short Stories Of Roald Dahl Volume 1 This Collection Of Roald Dahl S Adult Short Stories From His Course Hero
![]()
ساحرة نسر الخام Mrs Bixby And The Colonel S Coat Shanhulbert Com

Mrs Bixby And The Colonel S Coat By Dingdongsolong Theycallitshlonglong
Literature Pretty In Mink Tv Tropes

Mrs Bixby And The Colonel S Coat Esl Worksheet By Fecal
Tasks The Kite Runner Engelsk Yf Ndla
![]()
Mrs Bixby And The Colonel S Coat By Roald Dahl Worksheet

Mrs Bixby And The Colonel S Coat By Roald Dahl Interactive Worksheet
Mrs Bixby And The Colonel Pdf Languages
![]()
Mrs Bixby And The Colonel S Coat Ppt Video Online Download
![]()
Mrs Bixby And The Colonel S Coat By Roald Dahl Worksheet

Cmc 75th Anniversary Magazine By Claremont Mckenna College Issuu
Mrs Bixby And The Colonel S Coat Vestoj

Alfred Hitchcock Presents Mrs Bixby And The Colonel S Coat Tv Episode 1960 Imdb
![]()
The Top 20 Short Story Collections The Independent The Independent

The Macabre World Of Dahl Roald Dahl S Tales Of The Unexpected Series 1 Eye For The Screen

Mrs Bixby And The Colonel S Coat A Roald Dahl Short Story Audiobook By Roald Dahl 9781405911474 Rakuten Kobo Greece

Roald Dahl The Landlady Full Audiobook With Text Audioebook Youtube
![]()
Mrs Bixby And The Colonel S Coat By Roald Dahl Worksheet

Mrs Bixby And The Colonel S Coat By Roald Dahl

Alfred Hitchcock Presents Mrs Bixby And The Colonel S Coat Tv Episode 1960 Imdb
Mrs Bixby And The Colonel S Coat Mind Map
![]()
Doc Tales Of The Unexpected Summary Octavia Machado Academia Edu

Mr Bixby And The Colonel S Coat By Belu Alamo

The Macabre World Of Dahl Roald Dahl S Tales Of The Unexpected Series 1 Eye For The Screen

Volume 23 Number 01 January February 1987 York Film Festival Films Film Directors Film Pubhtml5
The Umbrella Man And Other Stories Perma Bound Books

Col John G Grandfather To George Our Southern Cousins

Mrs Bixby And The Colonel S Coat Diagram Quizlet
![]()
Roald Dahl 1 Pdf Roald Dahl The Collected Short Stories Of Roald Dahl Volume 1 This Collection Of Roald Dahl S Adult Short Stories From His Course Hero
Mrs Bixby And The Colonel Pdf Languages
![]()
The Landlady Post Activity Worksheets Teachers Pay Teachers

Mrs Bixby And The Colonel S Coat By Roald Dahl Worksheet
![]()
The Top 20 Short Story Collections The Independent The Independent

Alfred Hitchcock Presents Mrs Bixby And The Colonel S Coat Tv Episode 1960 Imdb

Mrs Bixby And The Colonel S Coat By Ronnie Tse
Mrs Bixby And The Colonel S Coat Mind Map

8 Media Learning Science In Informal Environments People Places And Pursuits The National Academies Press

Gone With The Wind Project Gutenberg Australia

Mrs Bixby And The Colonel S Coat By Javi Mihura
Mrs Bixby And The Colonel S Coat Pdf Clothing
![]()
The Landlady Worksheets Teachers Pay Teachers
![]()
The Landlady Roald Dahl Writing Worksheets Teaching Resources Tpt

Mrs Bixby And The Colonel S Coat By Roald Dahl Activity Vocabulary Exercises Roald Dahl Activities Roald Dahl
![]()
Roald Dahl 1 Pdf Roald Dahl The Collected Short Stories Of Roald Dahl Volume 1 This Collection Of Roald Dahl S Adult Short Stories From His Course Hero

Pdf Taste And Other Tales Roald Dahl Level 5 Macarena Galvarini Academia Edu

Mrs Bixby And The Colonel S Coat Analysis Pdf Txt

Mrs Bixby And The Colonel S Coat By Ronnie Tse
Roald Dahl Short Stories Short Story Guide
![]()
The Landlady Roald Dahl Writing Worksheets Teaching Resources Tpt
![]()
Mrs Bixby And The Colonel S Coat By Roald Dahl Worksheet
ساحرة نسر الخام Mrs Bixby And The Colonel S Coat Shanhulbert Com
Literature Pretty In Mink Tv Tropes

ساحرة نسر الخام Mrs Bixby And The Colonel S Coat Shanhulbert Com
![]()
The Top 20 Short Story Collections The Independent The Independent

Mrs Bixby And The Colonel S Coat Esl Worksheet By Fecal

Mrs Bixby And The Colonel S Coat Analysis Docx Document
Mrs Bixby And The Colonel S Coat Analysis Pdf Pawnbroker Narration

The Hitchcock Report Good Evening This Blog Is About Alfred Hitchcock His Movies Television Series Books And More Page 10

ساحرة نسر الخام Mrs Bixby And The Colonel S Coat Shanhulbert Com
Literature Pretty In Mink Tv Tropes

Tales Of The Unexpected Roald Dahl

The Hitchcock Report Good Evening This Blog Is About Alfred Hitchcock His Movies Television Series Books And More Page 10
![]()
The Landlady Roald Dahl Writing Worksheets Teaching Resources Tpt
![]()
The Top 20 Short Story Collections The Independent The Independent
![]()
Pdf Mrs Bixby And The Colonel S Coat Leidy Rojas Academia Edu

Mrs Bixby And The Colonel S Coat Ppt Video Online Download
Second Year Literature 2011 Mrs Bixby And The Colonel S Coat By Roald Dahl

Mrs Bixby And The Colonel S Coat Diagram Quizlet
Short Stories Mrs Bixby And The Colonel S Coat Quiz Quizizz

Book Review Kiss Kiss By Roald Dahl Content Catnip

Mrs Bixby And The Colonel S Coat By Roald Dahl
![]()
The Landlady Roald Dahl Writing Worksheets Teaching Resources Tpt

Alfred Hitchcock Presents Mrs Bixby And The Colonel S Coat Tv Episode 1960 Imdb
![]()
The Landlady Post Activity Worksheets Teachers Pay Teachers

Literature Collection Mapped Doc

Cass City Chronicle To Parent Directory
![]()
Mrs Bixby And The Colonel S Coat By Roald Dahl Worksheet
Short Stories Mrs Bixby And The Colonel S Coat Quiz Quizizz

ساحرة نسر الخام Mrs Bixby And The Colonel S Coat Shanhulbert Com

ساحرة نسر الخام Mrs Bixby And The Colonel S Coat Shanhulbert Com

Alfred Hitchcock Presents Mrs Bixby And The Colonel S Coat Tv Episode 1960 Imdb

The Way Up To Heaven By Roald Dahl After Thirty Years Of Married Life Fate Offers An Obedient Housewife The Opportunity To Free Herself From Libreria Lectura
![]()
Roald Dahl Short Story Analysis Free Essay Example

Mrs Bixby And The Colonel S Coat Analysis Pdf Txt

Mrs Bixby And The Colonel S Coat By Julie Vonlanthen
![]()
The Top 20 Short Story Collections The Independent The Independent



